大唐挂牌,拟作出战略性撤退!
据山东产权交易中心获悉,3月5日,中国大唐集团绿色低碳发展有限公司在山东产权交易中心挂牌,拟出售其持有的海南国际碳排放权交易中心有限公司35%股权,此次股权转让底价为1482.25万元,挂牌起止日期为2026年3月5日至2026年4月1日。
海南国际碳排放权交易中心有限公司(下称“海碳中心”)成立于2022年7月25日,是国内首个定位于国际的碳排放权交易场所。该中心依托海南自贸港政策优势,作为国内国际双碳市场互联互通的重要枢纽,重点开展国际自愿减排量(VCS/GS/CDM 等)、蓝碳、海洋碳汇等特色交易。
股权结构方面,中国大唐集团绿色低碳发展有限公司以35%的持股比例,为海碳中心第一大股东。
财务数据显示,2024年营业收入130.4万元,净利润亏损2151.08万元;2025年截至10月31日,营业收入47.42万元,净利润亏损1570.59万元;2026年截至1月31日,营业收入为0,净利润亏损78.21万元。自2024年以来,海碳中心持续处于亏损状态,累计亏损已超3700万元。
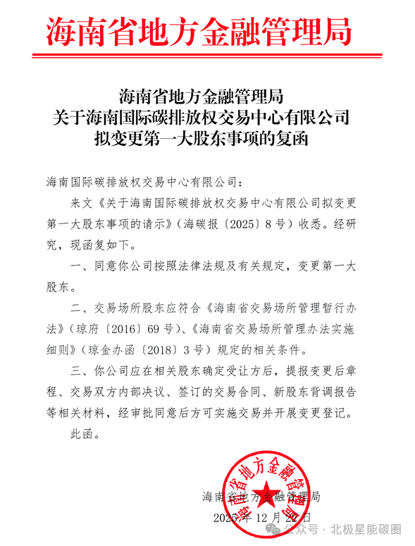
此次股权转让已获得相关部门认可,转让公告中附带了海南省地方金融管理局同意海碳中心拟变更第一大股东事项的复函。
公开资料显示,中国大唐集团绿色低碳发展有限公司成立于2021年9月1日,由中国大唐集团有限公司100%全资控股,是大唐集团旗下专注绿色低碳产业发展的国有企业。
作为服务国家“双碳”战略、实施碳资产管理与市场运营的核心平台,其主要经营范围涵盖环保技术开发、节能技术推广、合同能源管理、信息技术咨询等业务领域。
为推进此次股权转让工作,大唐绿碳已于2025年10月启动相关股权评估工作。
来源:电力四射

